Pipeline View (Data Plane)
“How a Telegram message becomes actionable intelligence”
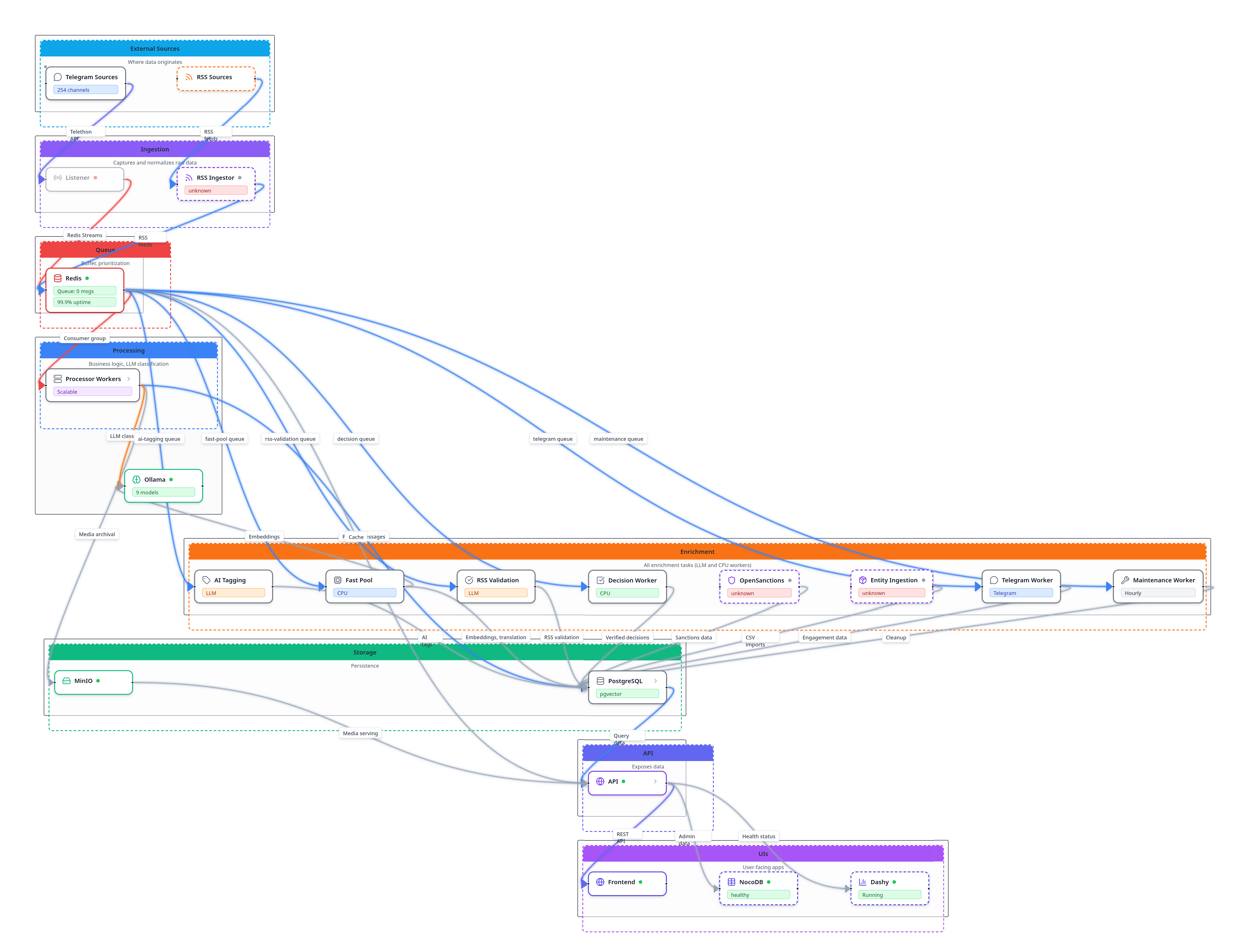
This view shows the journey of data through the platform - from raw Telegram messages and RSS feeds to enriched, searchable intelligence. External sources flow through ingestion services, get queued in Redis, processed for spam filtering and LLM classification, enriched with AI tagging, entity matching, and sanctions screening, then stored in PostgreSQL and served through a REST API to the frontend.
Infrastructure View (Control Plane)
“How the platform runs in production”
This view shows all 40+ services organized by operational layers: edge proxy (Caddy), authentication (Ory Kratos/Oathkeeper), web applications, backbone coordination (API + Redis queues + Router), worker pools (ingestion, processing, enrichment), data stores (PostgreSQL, MinIO), and observability stack (Prometheus, Grafana, alerting).

